Page 141 - 增刊2023年质量管理交流研讨会论文集(1)(1)
P. 141
2023 年质量管理经验交流论文汇编
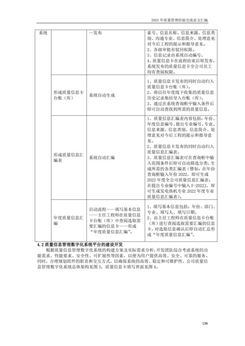
系统 —发布 索号、信息名称、信息来源、信息类
别、沟通专业、信息简介、处理意见
对今后工程的提示和指导意见。
2、各级审批有驳回权限。
3、信息记录由系统自动编号。
4、质量信息卡在流程结束后即发布,
系统发布的质量信息卡全公司员工
均有查阅权限。
1、质量信息卡发布的同时自动归入
质量信息卡台账(库)。
形成质量信息卡 系统自动生成 2、将以往年度线下收集的质量信息
台账(库) 历史记录集结导入台账(库)。
3、通过在系统查询框中输入条件后
即可自动查找到所需的质量信息。
1、质量信息汇编表内容包括:年份、
年度信息编号、提出专业编号、专业、
信息来源、信息类别、信息简介、处
理意见对今后工程的提示和指导意
见。
2、质量信息卡发布的同时自动归入
质量信息汇编表。
形成质量信息汇 系统自动汇编 3、质量信息汇编表可在查询框中输
编表
入范围条件后即可自动筛选分类,生
成所需的各类汇编表(譬如:在年份
查询框输入年份 2022,即可生成
2022 年度全公司质量信息汇编表;
在提出专业编号中输入 F-2022J,即
可生成发电热机专业 2022 年度专业
质量信息汇编表)。
1、填写基本信息包括:年份、部门、
启动流程——填写基本信息 专业、填写人、填写日期。
——主任工程师在质量信息
年度质量信息汇 卡台账(库)中查阅选取需 2、由主任工程师在质量信息卡台账
编 (库)进行查阅选取需要汇编的信息
要汇编的信息卡——形成 卡,对选取信息确认后即自动汇总形
“年度质量信息汇编”。
成“年度质量信息汇编”。
4.2 质量信息管理数字化系统平台的建设开发
根据质量信息管理数字化系统的构建方案及实际需求分析,开发团队综合考虑系统的功
能需求、性能要求、安全性、可扩展性等因素,以便为用户提供高效、安全、可靠的服务。
同时,合理规划组件的职责和交互方式,以确保系统的高效、稳定和可维护性,公司质量信
息管理数字化系统总体架构见图 3,质量信息卡填写界面见图 4。
136

